Error message

The submitted value 1846 in the Graduation Term element is not allowed.
Graduates

Bryana Lee

BS in Interaction Design — Interaction Design
Course:
HCI for Interaction Design
Faculty:
Julian Scaff
Term:
2023 Fall
Collaborators:
Isaac Tseng, Yuna Kim, Jaemo Seong

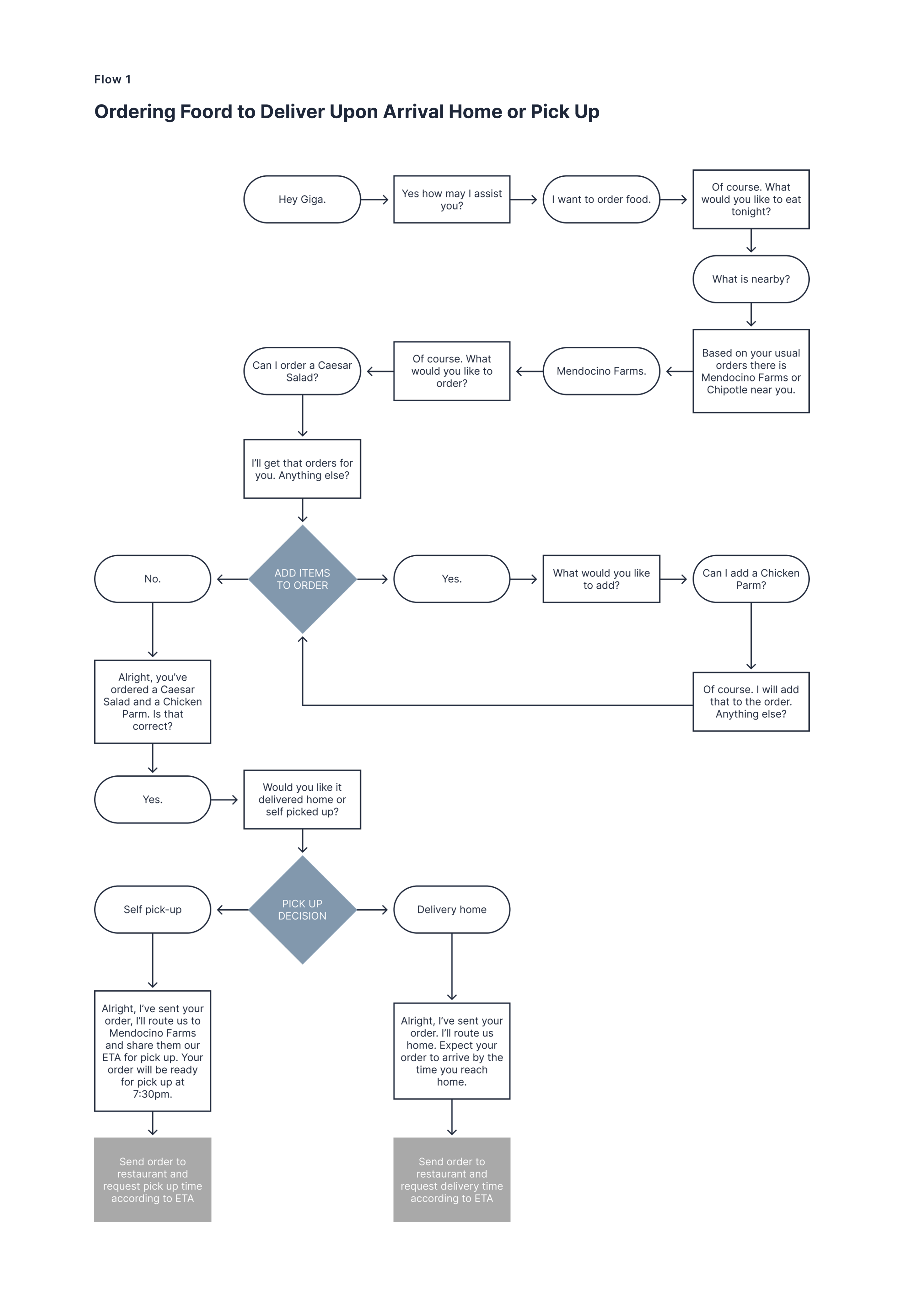
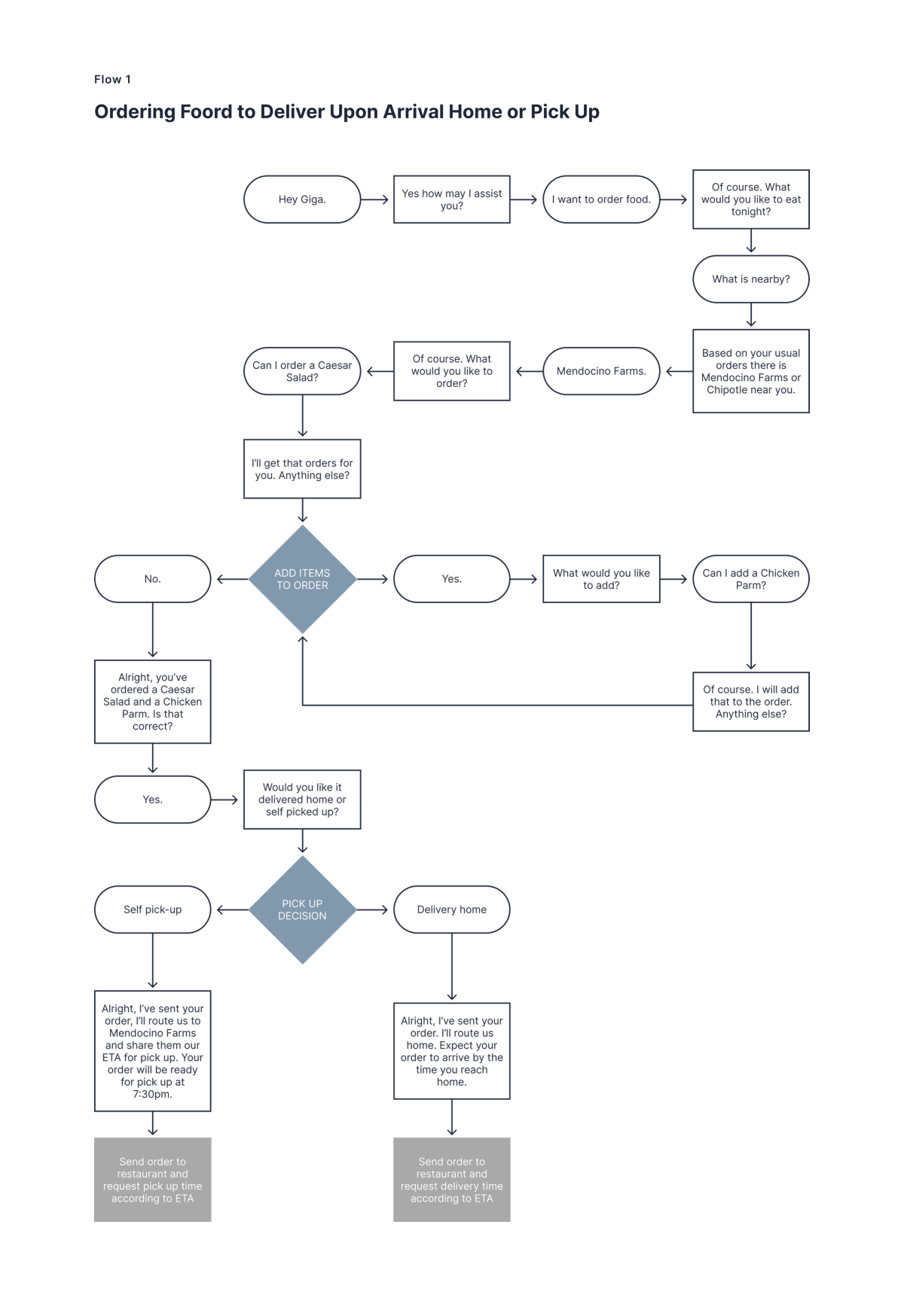
VUI for In Car Google Maps : Food Ordering in Car

In-car voice assistants today handle only simple tasks—navigation, calls, and messages. Yet there's a growing potential to make these interactions smarter, more personal, and truly supportive of drivers' needs—helping them stay focused while managing daily routines on the road.

Our team saw an opportunity to expand this experience through something people already do every day: ordering food. We focused on designing a voice AI experience that helps drivers place orders, make reservations, and schedule food pickups — all safely and seamlessly during commutes. By using Google Maps, our concept utilizes Google’s strong ecosystem of navigation, location data, and food service integrations to create a smooth and contextual in-car experience.

 
Learning Outcomes:

From this project, our team was able to learn a lot of about the process of designing a voice user interface AI bot and the important aspects to keep in mind. Some specific takeaways that we got were:

  • Clear verbal affirmation and reiteration is needed for lengthy orders, commands or reservations
  • Visual feedback can be kept simple and minimal, as long as the auditory feedback is sufficient in notifying the user if the VUI is listening, what the VUI has heard, and whether a command has successfully been executed
  • The visual feedback should serve to support the voice as a reassurance, and not distract the user’s eyes away from the road
  • The VUI should never assume the user’s intentions; whether in an emergency alert situation or a food ordering situation or a food ordering situation, the VUI should provide the user options rather than an automated decision so that the user still feels in control and can build trust
Tags:
Automotive Design,
Research-Based Design
Image
Image
Image
Image
Image