Graduates

Jia Liu

BFA in Graphic Design — Graphic Design
Course:
GVXD-203 Visual Interaction Design 1: Intro to UI
Faculty:
John Chambers

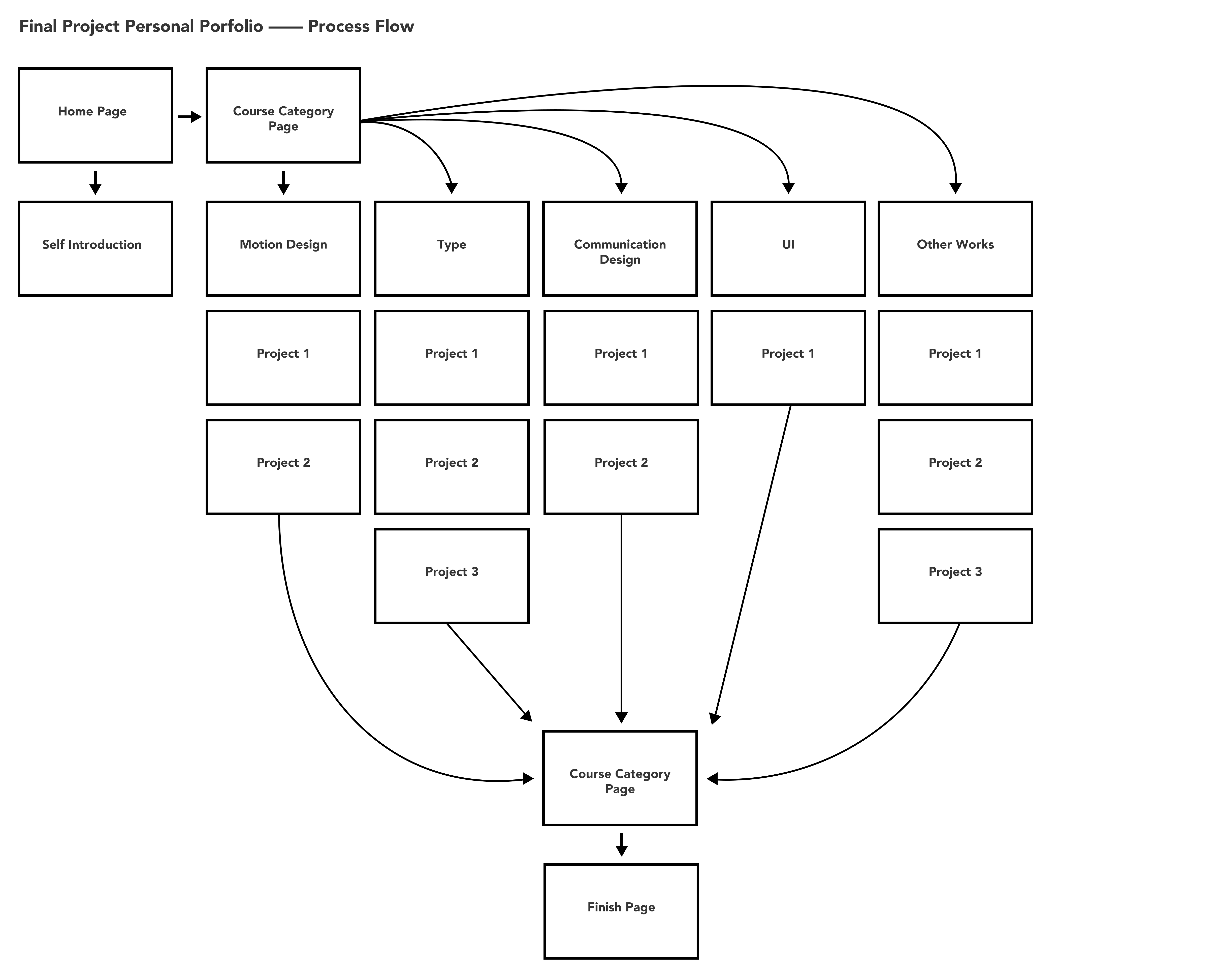
Portfolio Website Design

My chosen theme is a portfolio website. I organize the works I made at ArtCenter by subject and display them on the website. Each work has its own page, including the finished product, introduction and process. I chose dirty green for the overall color of the website because I think the style and color of most of my works match this green. The style of the website is relatively simple, but the framework is very clear. I hope that each of my works can be clearly displayed.
Learning Outcomes:
I learned a lot about coding, such as
Image
Image
Image
Image
Image
Image
Image
Image
Image