Graduates

Yunran Zhang

BS in Interaction Design — Interaction Design
Course:
IXD-201 Interaction Design 3
Faculty:
Jondelina Buckley

Renaissance

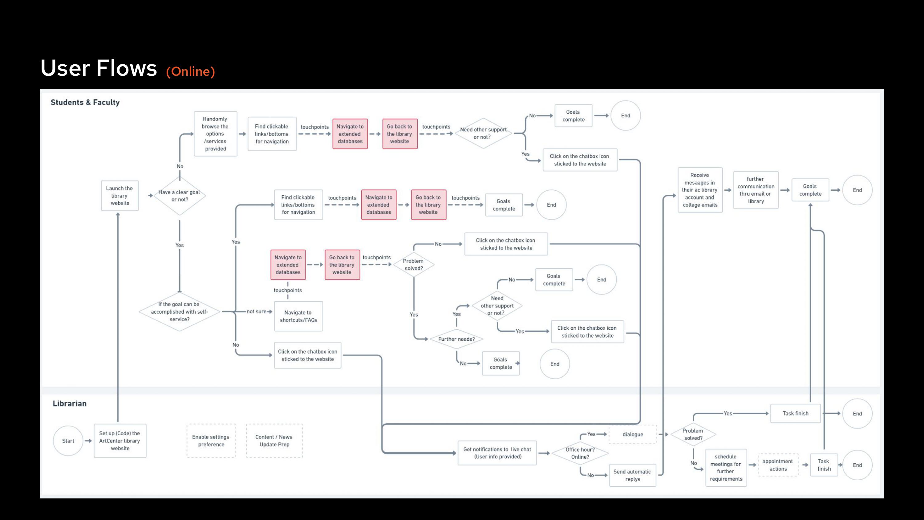
Redesign hybrid and online experience of ArtCenter Library.
Learning Outcomes:
Service Design, Research Methods, Creating Persona, Conduct Interview...
Image
Image
Image
Image
Image
Image
Image
Image
Image
Image
Image
Image
Image
Image
Image
Image
Image
Image
Image
Image
Image
Image
Image
Image
Image
Image
Image
Image
Image
Image
Image
Image
Image